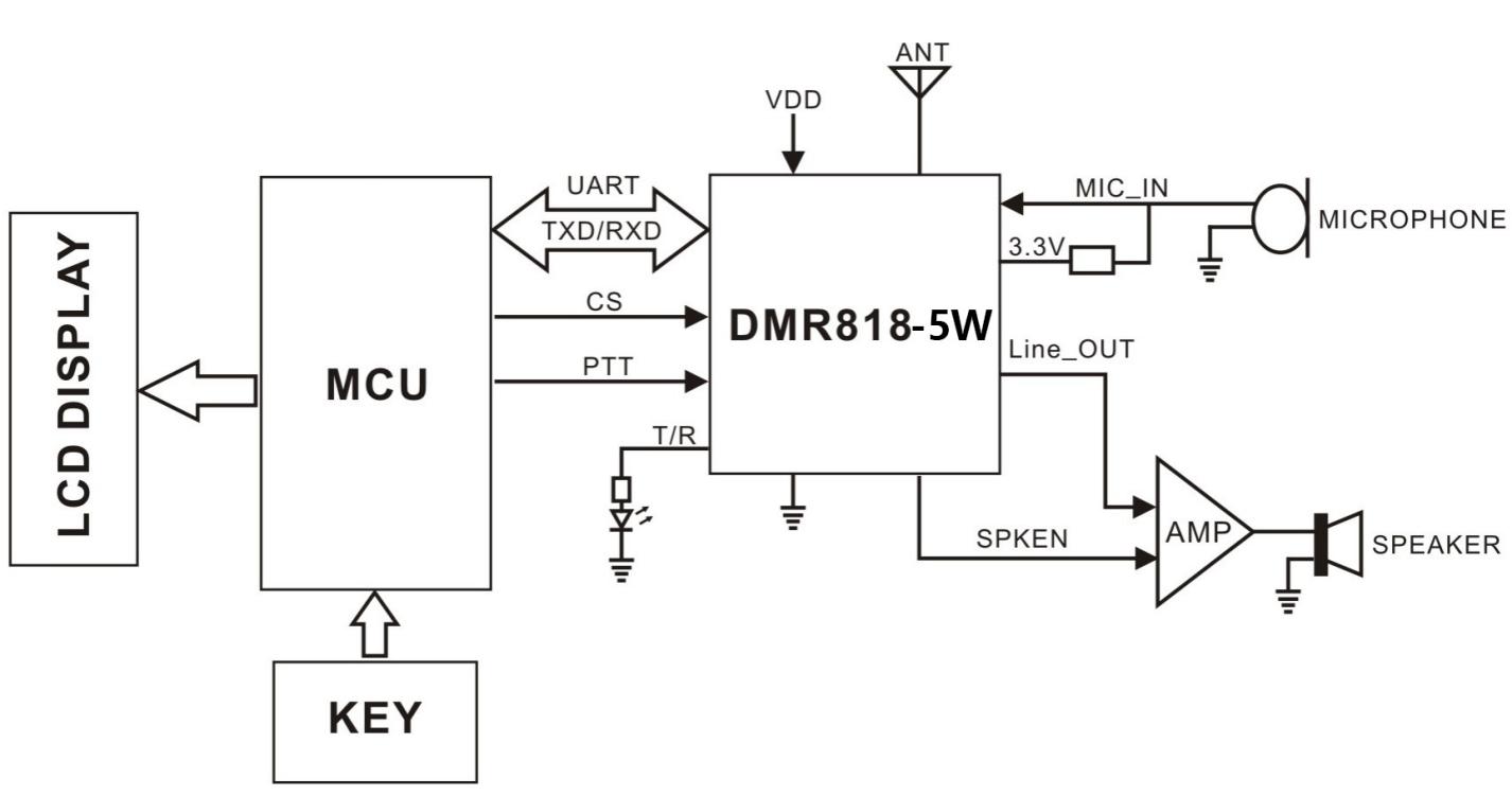
DMR818S是一款高度集成的射频收发模块,其内部封装了微控制器(MCU)、数字对讲核心芯片以及射频功率放大器(PA),可同时支持DMR数字和传统模拟两种通信模式。该系列主要存在两种核心型号:标准功率版DMR818S(额定功率2W)和高功率版DMR818S-5W(额定功率5W)。两种型号在引脚定义和物理封装尺寸上保持兼容,该特性允许通过统一PCB设计支持不同功率等级的产品变体,从而简化硬件平台的衍生开发与生产管理。

(DMR818S模块内部架构及电源连接示意图)

(DMR818S-5W模块应用电路框图)
两种型号间的引脚兼容性是一项关键的设计特性。它允许工程师开发单一的PCB板,通过选择性地贴装不同模块,即可构建出具备不同性能等级和价格定位的产品线(例如,标准距离版与远距离增强版),而无需进行全面的硬件重新设计。然而,这也意味着PCB的设计必须从一开始就能够满足5W高功率版本更为严苛的电源输送和热管理要求,即便初期计划仅使用2W版本。为了确保整个产品线的稳定性和性能,统一的PCB设计必须按照5W模块的规格进行工程实现,例如采用更宽的电源走线、更大的接地铜箔面积以及必要的热过孔设计,以避免在高功率模块工作时出现性能下降或潜在的失效风险。
1.2 可验证的性能参数与射频特性
下表整合了G-NiceRF DMR818S与DMR818S-5W两个型号的关键性能指标,数据来源于各自的产品规格书。这些参数包括工作电压范围、不同工作模式下的电流消耗(休眠、接收、高/低功率发射)、发射功率等级、接收灵度、频率稳定度以及误码率(BER)性能。
表1:DMR818S与DMR818S-5W性能规格对比
|
参数 |
DMR818S (2W) |
DMR818S-5W (5W) |
单位 |
|
工作电压范围 |
3.3 – 4.5 |
3.7 – 8.5 |
V |
|
工作频率范围 (UHF) |
400 – 470 |
400 – 470 |
MHz |
|
休眠电流 (CS拉低) |
< 55 |
< 55 |
uA |
|
接收电流 |
< 135 |
< 160 |
mA |
|
发射电流 (高功率, 数字) |
< 1000 (@4.2V, 2W) |
< 1000 (@8V, 5W) |
mA |
|
发射电流 (高功率, 模拟) |
< 1300 (@4.2V, 2W) |
< 1700 (@8V, 5W) |
mA |
|
发射功率 (高/低) |
2 / 0.5 |
5 / 2 |
W |
|
接收灵敏度 (模拟, 12dB SINAD) |
-120 |
-120 |
dBm |
|
接收灵敏度 |
-117dBm (BER 5%) |
-117dBm (BER 5%) |
dBm |
|
频率稳定度 (TCXO) |
0.5 |
0.5 |
ppm |
该表格提供了一个量化的并排比较,使工程师能够在不同型号间进行权衡决策。关键的决策维度包括功耗预算与发射功率的取舍、供电电压范围的适应性以及热管理设计的复杂性。例如,对于电池供电的便携设备,工程师可以直观地看到峰值电流的差异(5W模拟模式下为1.7A,2W模拟模式下为1.3A),从而评估其对电池续航和电源管理芯片选型的影响。同时,5W版本更宽的工作电压范围(3.7V-8.5V)可能简化某些特定化学成分电池的供电电路设计。
模块采用的0.5 ppm温补晶体振荡器(TCXO)是一项值得关注的技术规格。在窄带通信系统(数字模式下带宽为6.25 kHz)中,高频率稳定度是确保通信链路质量的必要条件,而非可选项。它能有效防止因温度变化引起的信道频率漂移,从而保障通信链路的可靠性,尤其是在温度波动较大的户外或工业应用环境中。
1.3 电气接口与引脚定义
下表详细列出了模块的全部引脚及其功能、I/O方向和电气特性。其中包含一些关键的使用注意事项,例如PTT引脚在上电初始化期间不允许被拉低。

(PTT引脚电平与收发状态关系时序图)
|
脚位编号 |
引脚定义 |
I/O |
电平标准 |
描述 |
|
1 |
MIC_IN |
I |
- |
麦克风信号输入 |
|
2 |
UART-TX |
O |
0-3.3V |
串口数据发送 |
|
3 |
UART-RX |
I |
0-3.3V |
串口数据接收 |
|
4, 12 |
NC |
- |
- |
未连接 |
|
5 |
HST_TXD |
O |
0-3.3V |
串口发送 (程序升级用) |
|
6 |
HST_RXD |
I |
0-3.3V |
串口接收 (程序升级用) |
|
7 |
ANT |
I/O |
- |
射频输入/输出 (接50欧姆天线) |
|
8, 9, 10 |
GND |
- |
- |
地 |
|
11 |
VCC |
I |
见上表 |
电源正 |
|
13 |
CS |
I |
0-5V |
模块休眠使能,“0”为休眠,“1”为工作 |
|
14 |
PTT |
I |
0-3.3V |
发射/接收控制,“0”为发射,“1”为接收 (上电时不能拉低) |
|
15 |
+3.3V |
O |
3.3V |
3.3V电压输出 (可提供50mA负载) |
|
16 |
LINE_OUT |
O |
- |
音频输出 |
|
17 |
T/R |
O |
0-3.3V |
模块收发状态指示,发射时高电平 |
|
18 |
SPKEN |
O |
0-3.3V |
接收信号指示 (可控制外部音频功放) |
|
19, 20 |
GND |
- |
- |
地 |
1.4 物理尺寸与封装

(DMR818S模块机械尺寸图)
2.0 硬件集成与可制造性设计
2.1 电源子系统:TDD噪声抑制策略

(DMR818S官方参考设计原理图)
DMR协议的时分双工(TDD)工作模式会在发射瞬间产生大电流瞬变,如果电源设计不当,这些瞬变会通过电源路径耦合至音频电路,产生可闻的“嘟嘟嘟嘟”机关枪声。为解决此问题,G-NiceRF提出了一套完整且相互依赖的噪声抑制方案,具体措施如下:
- 功率电感:必须在主VCC供电路径上串联一个功率电感,推荐值为15uH,额定电流不低于1.3A。该电感用于隔离发射时的高频电流冲击,起到低通滤波的作用。
- LDO选型:用于产生模块所需3V电压的低压差线性稳压器(LDO)对噪声性能至关重要。推荐使用Torex公司的XC6228D33型号(SOT23-5封装)。该LDO在典型应用中表现出对TDD噪声的良好抑制能力,推荐优先采用。
- PCB布局:强烈建议采用四层板设计,并将第三层专用于+3.3V电源平面。这种布局可以提供一个低阻抗的供电网络,并对顶层和底层的敏感信号走线起到屏蔽作用。

(DMR818S模块的PCB布局参考设计图)
这三项措施必须作为一个整体来实施,缺少任何一项都可能导致TDD噪声抑制失败。电感从源头滤除PA产生的电流尖峰;特定的LDO和四层板设计则优化了噪声传播路径,提供了一个不易受噪声影响的、稳定的低阻抗电源;而下文将讨论的MIC电路滤波则保护了受扰动电路。因此,工程师必须将此视为一个整体解决方案,在典型应用条件下,若省略其中任一环节(如使用两层板或普通LDO),TDD噪声抑制效果可能显著下降,导致可闻干扰重现。
2.2 音频电路:与麦克风和放大器的接口设计

(SPK_EN引脚电平与音频播放状态关系时序图)
麦克风的偏置电源需要经过一个多级滤波网络。该网络包含多个电容,并特别指定使用钽电容进行三次滤波,以达到更好的滤波效果。在PCB布局时,MIC_IN相关的电路应被地平面(Ground Plane)完全包围,以屏蔽来自空间的射频干扰。此外,模块提供了SPK_EN引脚,用于控制外部音频功率放大器的使能。该引脚仅在有音频需要输出时才变为高电平,从而确保功放在空闲时处于关闭状态,有效降低了整机的待机功耗。
2.3 射频与天线接口
模块的ANT引脚(Pin 7)要求连接至一个特性阻抗为50欧姆的天线系统。参考原理图在天线输出端展示了一个由C6、C23和L3组成的Pi型网络。这是射频电路设计中的标准实践,用于精确匹配天线阻抗并滤除带外谐波,以确保最佳的发射效率和符合法规要求。

(SMA-J公头天线,适用于DMR818S模块)

(DMR818S模块连接外部天线示意图)
2.4 高功率运行的热管理 (DMR818S-5W)
5W版本模块在8V供电、模拟发射模式下的峰值电流可达1.7A。在5W功率下持续发射会受到热限制;若不加装额外的散热装置,建议单次持续工作时间不超过1分钟。G-NiceRF提供了温升数据(例如,在数字模式下,3分钟内温度可从30°C上升至63°C),并给出了一个参考设计:通过在模块下方的PCB上开槽并填充焊锡,将热量传导至主板,再通过铜柱等结构将热量最终传递到产品外壳上进行散发。

(DMR818S-5W模块加装散热片的效果图)
结合温升测试数据(如数字模式下3分钟内从30°C升至63°C),可判断5W额定功率并非针对连续工作负载设计,除非配备了强大的散热解决方案。这对终端产品的机械和工业设计提出了直接要求。产品的外壳不能是简单的塑料封闭结构,而必须成为散热路径的一部分,很可能需要采用金属机身或内部的导熱板,通过参考设计中建议的铜柱与模块的接地平面紧密接触。这一需求必须在设计初期就由电气工程师团队传达给机械结构工程师团队,以确保产品的长期可靠性。
3.0 串口通信协议实现规范与指令详解
3.1 协议框架:帧结构与校验和实现
所有与模块的串口通信都遵循一个固定的帧格式,以起始符0x68开始,以结束符0x10结束。数据帧包含命令(CMD)、读/写(R/W)、状态/应答(S/R)、校验和(CHKSUM)、数据长度(LEN)以及数据负载(DATA)等字段。串口的物理层参数固定为57600 bps,8位数据位,无校验,1位停止位(8-N-1)。

(DMR818S串口通信协议的通用帧结构图)

(DMR818S串口通信协议的帧结构实例,展示了各个字段的具体字节值)
协议手册中提供了一段用于计算校验和的C语言代码示例。该算法采用16位累加后取反的方式。一个值得注意的特性是,当指令中的校验和字段被设置为0x0000时,模块将跳过校验过程,这为开发初期的快速调试提供了便利。

(DMR818S串口通信协议校验和计算过程示例)
校验和计算方法如下:

3.2 核心配置与状态监控指令集
用于模块基本操作的核心指令:
- 0x01:信道切换
- 0x02:设置音量
- 0x0D:设置收/发频率 (数据采用小端字节序)
- 0x17:设置发射功率 (高/低)
- 0x04:查询收发状态
- 0x05:查询信号强度 (RSSI)
- 0x25:查询软件版本号
在实现频率设置指令(0x0D)时,需要特别注意其4字节的频率数据采用的是小端(Little-Endian)字节序。这是一个常见的实现错误源。例如,要将频率设置为415.75 MHz,首先将其转换为赫兹单位的整数415750000,其十六进制表示为0x18C7D770。按照小端字节序,发送的数据应为70 D7 C7 18。在文档中明确指出这一点,有助于防止固件开发中的潜在错误。
3.3 基于协议的DMR数字功能实现
覆盖DMR数字模式下的专用指令:
- 呼叫 (0x06, 0x18):通过设置呼叫类型(个呼、组呼、全呼)和目标ID来发起通话。
- 短信 (0x07):发送短信的指令格式,包含消息类型(个呼/组呼)和接收方ID。
- 报警 (0x09): 发送报警信息。
- 加密 (0x19):开启加密功能的指令,需要提供一个8字节的密钥。
- DMR参数 (0x31, 0x33):设置色码(Color Code)和时隙(Time Slot)。
呼叫相关的协议设计揭示了一个重要的操作概念:临时联系人与永久联系人的区别。0x18指令用于设置一个临时的发射联系人,该设置仅对下一次PTT按下有效,且不会在掉电后保存,也不会被0x22(查询联系人)指令所返回。这一功能允许主控MCU在不修改信道预存参数的情况下,动态地、即时地指定呼叫目标,为实现更高级的应用逻辑提供了极大的flexibility。
3.4 基于协议的模拟功能实现
覆盖模拟模式下的专用指令:
- 静噪 (0x12):设置静噪等级,范围从1到9。
- 亚音频 (0x13, 0x14):设置亚音频需要两步操作。首先使用0x13指令设置亚音类型(无、CTCSS、CDCSS、反向CDCSS),然后使用0x14指令设置具体的亚音频率/编码值。
- 带宽 (0x32):设置模拟信道的带宽为5 kHz或25 kHz。
4.0 工作状态分析与电源管理
4.1 发射、接收与休眠状态的硬件控制 (PTT, CS)
PTT引脚提供了一种低延迟的硬件方式来触发模块进入发射模式(低电平有效)。CS引脚则用于控制模块的休眠状态(低电平有效)。需要注意的是,将CS引脚拉低后,模块需要3秒的延迟时间才会真正进入休眠状态。

(DMR818S模块CS引脚控制初始化时序图)

(DMR818S模块CS引脚控制进入休眠状态时序图)
T/R引脚则作为一个硬件状态指示,可以直观地了解模块当前是处于发射(高电平)还是接收(低电平)状态。
4.2 低功耗占空比模式的实现与UART唤醒序列
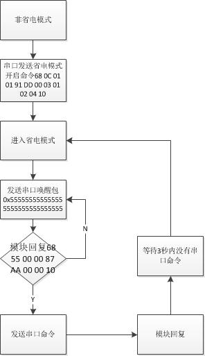
通过发送0x0C指令可以使能模块的省电模式。在该模式下,模块内部的MCU会进入休眠状态,以降低平均功耗。处于此状态时,模块将不会响应常规的UART指令。
唤醒流程: 为了与处于省电模式的模块通信,主控MCU必须首先发送一个唤醒数据包,该数据包由至少20个字节的0x55组成。模块在接收到此唤醒包后,会立即回复一个特定的确认帧 68 55 00 00 87 AA 00 00 10。主控MCU必须成功接收到此完整的确认帧,才能确认模块已被成功唤醒,并在此之后方可发送任何常规的业务指令。 如果模块在3秒内未检测到任何UART活动,它将自动重新进入省电模式。

(DMR818S模块省电模式与UART唤醒流程图)
这种唤醒机制对主控MCU的固件架构有重要影响。UART驱动程序不能是简单的阻塞式发送/接收函数,而必须是状态化的。在发送任何指令之前,固件必须检查模块是否处于省电模式。如果是,则必须先执行唤醒序列,严格等待并验证上述唤醒确认帧,然后才能发送真正的指令。这要求驱动逻辑比简单的命令-应答系统更为复杂,需要具备非阻塞、状态管理和超时处理的能力。
5.0 对比分析:DMR818S 与前代产品 DMR818
为熟悉旧版DMR818模块的工程师提供了明确的协议差异对照与迁移指引,可有效避免固件升级过程中的兼容性问题。
5.1 关键功能与性能差异
相较于DMR818,DMR818S移除了一些功能,如扫频(原指令0x03)。同时,它在多个方面进行了增强:RSSI的粒度从5个等级提升至127个等级,提供了更精确的信号强度指示;报警功能不再包含内置的报警音,仅通过串口上报事件;短信功能进行了优化,提升了与主流品牌对讲机的互通性,并简化了接收流程,接收到的短信内容会直接随提示一同上报,无需再发送额外的查询指令。
5.2 协议演进与固件迁移注意事项
下表为固件工程师提供了一个直接的、实用的参考,用于将产品从DMR818升级至DMR818S。它明确列出了被修改、新增和删除的指令,有助于避免开发过程中的兼容性问题。
表2:DMR818与DMR818S协议指令对比
|
功能 |
DMR818 |
DMR818S |
备注 |
|
信号强度 (RSSI) |
5个等级 |
127个等级 |
粒度提升 |
|
短信 (0x07) |
需额外查询内容 |
内容直接上报 |
流程简化,互通性改善 |
|
报警 (0x09) |
0x01开启/0xFF关闭 |
0x01开启,需带组呼ID |
功能调整,取消关闭指令 |
|
加密 (0x19) |
简单开关 |
开启时需提供8字节密钥 |
安全性增强 |
|
省电模式 (0x0C) |
MCU工作,串口可用 |
MCU休眠,需唤醒序列 |
工作机制根本性改变 |
|
扫频 (0x03) |
支持 |
已删除 |
功能移除 |
|
增强功能 (0x0a) |
支持 |
已删除 |
功能移除 |
|
监听开关 (0x15) |
支持 |
已删除 |
功能移除 |
|
设置时隙 (0x33) |
不支持 |
新增 |
新增DMR核心功能 |
|
查询通道配置 (0x1D) |
不支持 |
新增 |
新增便捷查询功能 |
|
恢复默认参数 (0xF0) |
不支持 |
新增 |
新增维护功能 |
|
软件复位 (0xF2) |
不支持 |
新增 |
新增维护功能 |
协议的具体变化包括:
- 短信 (0x07): DMR818S简化了短信接收流程。
- 报警 (0x09): DMR818S调整了报警功能。
- 加密 (0x19):DMR818S的加密指令要求提供一个8字节的密钥,而DMR818版本仅是一个简单的开关切换。文档指出了一定的向后兼容性:向DMR818S发送旧格式的加密指令,模块会使用一个默认密钥来开启加密功能。这可能在不知情的情况下引入安全风险,迁移时必须注意。
- 省电模式 (0x0C):从MCU持续工作到MCU休眠的根本性改变,要求固件必须实现4.2节中描述的全新UART唤醒序列。
- 新增指令:DMR818S增加了一系列实用的新指令,如0x33(设置时隙)、0x1D(查询通道配置)、0xF0(恢复出厂设置)和0xF2(软件复位),这些指令为高级功能实现和设备维护提供了便利。
6.0 关键集成注意事项总结
6.1 硬件设计核对清单
- TDD噪声抑制:完整实现TDD噪声抑制电路,包括15uH功率电感、指定的LDO型号以及多级麦克风电源滤波。
- PCB布局:采用四层板布局,并为+3.3V分配独立的电源平面。
- 热管理 (5W型号):为5W型号设计从模块到产品外壳的有效导热路径,确保在最大功率下长时间工作的可靠性。
6.2 固件开发核对清单
- 校验和:正确实现16位累加取反的校验和算法。
- 字节序:处理多字节数据字段(如频率)时,注意其小端字节序格式。
- 省电模式:若计划使用省电模式,必须实现包含0x55唤醒序列的状态化UART驱动程序。
- 版本迁移:从DMR818迁移时,逐一核对表2中的指令变化,并相应更新固件逻辑,尤其关注加密和省电模式的实现方式。
相关内容:
DMR828、DMR858对讲机模块如何用 TTL接口连接Arduino?